本文可以帮助用户确定样本或物质是A类、B类、豁免/C类还是其他类别。除了传染性和生物危害外,用户还必须考虑其他类型的危害类别。
生物危害等级
患者标本必须酌情分配给UN2814、UN2900或UN3373,除非它们是豁免的(见下文)。
A类
A类物质是一种传染性物质,其运输形式在接触该物质时能够导致其他健康的人类或动物永久性残疾或危及生命或致命的疾病。
符合这些标准并导致人类或人类和动物疾病的传染性物质必须归入UN2814。仅在动物中引起疾病的传染性物质必须归入UN2900。这些物质归入 IATA 危险等级 6.2 和 IATA 包装说明602.
分配到 A 类和正确的运输名称,“感染性物质,影响人类”或“感染性物质,影响动物”,必须基于已知的病史和源人类或动物的症状、地方流行情况或专业判断关于源人类或动物的个人情况。
B类
B类物质是不符合 A 类列入标准的传染性物质。B 类的传染性物质必须分配给UN3373,并且它们的正确的运输名称是“生物物质,B 类”。
为研究、诊断、调查活动、疾病治疗和预防等目的而运输的人类或动物材料,包括但不限于排泄物、分泌物、血液及其成分、组织和组织液以及身体部位,被分配给UN3373 . 这些被归类为IATA危险等级6.2和IATA包装说明 650。
豁免(用于航空运输或 C类(用于地面运输)
豁免/C类物质是存在病原体可能性最小的患者样本. 如果标本采用防止泄漏的三重包装运输,并酌情标有“豁免人体标本”或“豁免动物标本”字样,则不受IATA 危险品规定的约束。
以下物质不受 IATA 危险品条例的约束(除非它们符合列入另一类的标准):
(1)不含传染性物质的物质,或不太可能导致人类或动物疾病的物质
(2)含有对人类或动物无致病性的微生物的物质
(3)任何现有病原体已被中和或灭活以不再构成健康风险的物质
(4)被认为不会造成重大感染风险的环境样本(包括食物和水样本)
(5)干血斑(通过在吸收材料上滴一滴收集)或粪便潜血筛查测试,以及为输血或为制备用于输血或移植的血液制品而收集的血液或血液成分,以及拟用于移植的任何组织或器官。
注意:在确定患者样本是否存在病原体的可能性最小时,需要专业判断来确定物质是否根据本段豁免。该判断应基于已知的病史、症状和来源、人类或动物的个体情况以及当地流行情况。
豁免或C类样品的例子有:
福尔马林固定的组织标本
固定细胞学涂片
要检测的血液或尿液样本:抗体、胆固醇、葡萄糖、激素、肿瘤标志物、肾或肝功能、治疗药物、非治疗药物和酒精(后者可能有“监管链文件”)。
其他危害
与本文件相关的其他危害包括:
干冰-符合IATA危险等级9,UN1845和IATA包装说明904的要求
易燃物质-国际航空运输协会危险等级3涵盖
腐蚀性物质-国际航空运输协会(IATA)危险等级8涵盖。
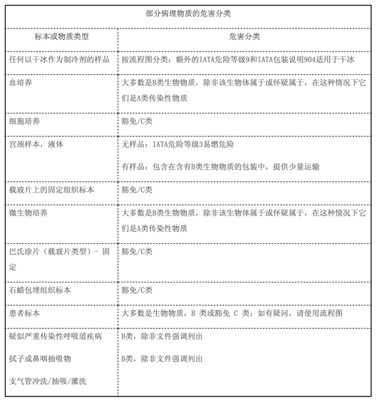
常见病理物质危害分类
以下图表总结了最常见病理物质的危害分类。
以下推荐生物安全转运箱







